Audio, Video and Electronics Have audio, video or electronics questions? Post them in here.

Stereo Installation

Thread Tools
 
Old May 29, 2021 | 07:14 PM
  #1 (permalink)  
lovecross's Avatar
Thread Starter
|
Forum Regular
Joined: Jun 2013
Posts: 383
Likes: 3
From: Escape from So-Cal
Default Stereo Installation

Thanx 4 posting & good luck!
 
Reply
Old May 31, 2021 | 05:42 PM
  #2 (permalink)  
dedwards0323's Avatar
Senior Member
Joined: Nov 2008
Posts: 8,471
Likes: 843
From: Upstate SC
Default Stereo Installation

Finished up the Pyle Stereo Receiver install this morning. Have to go back & check the wiring again as the sub-woofers aren't powered up. May need a little help, but I'll wait until I recheck the wiring.

1) Pyle Stereo Received installed. Clock time showing.



2) Pyle stereo receiver powered up with FM station showing.



3) Pyle stereo receiver powered up with correct clock time set.



4) Faceplate removed.


 

Last edited by dedwards0323; May 31, 2021 at 05:45 PM.
Reply
Old Jun 1, 2021 | 12:10 AM
  #3 (permalink)  
richb55's Avatar
Joined: Nov 2019
Posts: 145
Likes: 25
From: Boston
Default Re: What did you do to your Crossfire today?

Originally Posted by dedwards0323
Finished up the Pyle Stereo Receiver install this morning. Have to go back & check the wiring again as the sub-woofers aren't powered up. May need a little help, but I'll wait until I recheck the wiring.

1) Pyle Stereo Received installed. Clock time showing.



2) Pyle stereo receiver powered up with FM station showing.



3) Pyle stereo receiver powered up with correct clock time set.



4) Faceplate removed.


interesting .... I used crutchfields plug & play and for some reason I can’t get rear speakers to work ... might have to go back in again 😎
 
Reply
Old Jun 1, 2021 | 09:22 AM
  #4 (permalink)  
dedwards0323's Avatar
Senior Member
Joined: Nov 2008
Posts: 8,471
Likes: 843
From: Upstate SC
Default Re: What did you do to your Crossfire today?

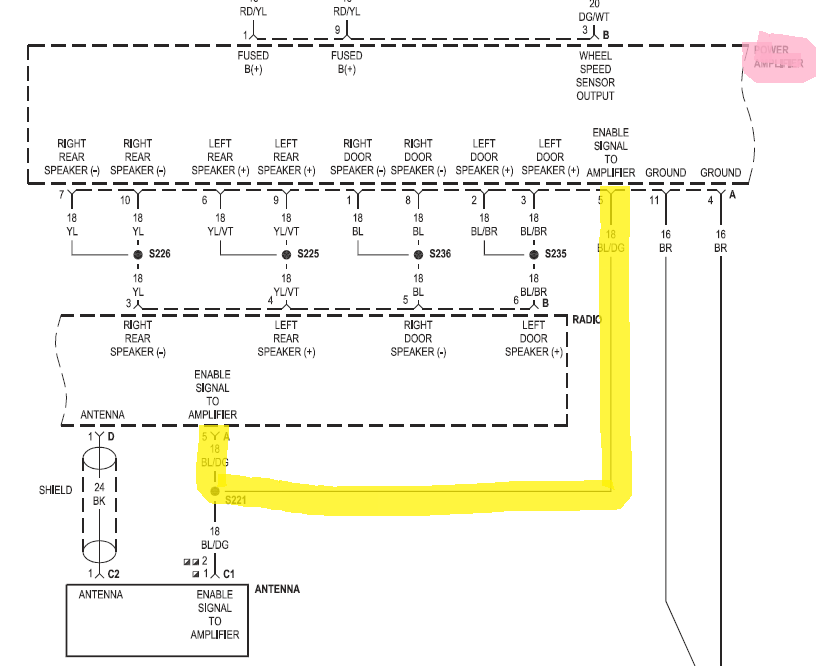
I know that according to their (Crutchfield) wiring diagram for the wiring harness, I didn't do the task I've highlighted in the attached diagram. Probably has something to do with the rear speakers not working. Looks like I have to do that step to get the amplifier turned on where the subwoofers are connected to the system.
 

Last edited by dedwards0323; Jun 1, 2021 at 09:50 AM.
Reply
Old Jun 1, 2021 | 09:49 AM
  #5 (permalink)  
dedwards0323's Avatar
Senior Member
Joined: Nov 2008
Posts: 8,471
Likes: 843
From: Upstate SC
Default Re: What did you do to your Crossfire today?

Below is the wiring diagram for the Pyle stereo receiver. Don't understand why the Pyle receiver shows power required for the antenna. Anyone got a comment?


 

Last edited by dedwards0323; Jun 1, 2021 at 09:53 AM.
Reply
Old Jun 1, 2021 | 10:02 AM
  #6 (permalink)  
ala_xfire's Avatar
Senior Member
Joined: Dec 2010
Posts: 12,780
Likes: 184
From: Lineville, AL
Default Re: What did you do to your Crossfire today?

That is talking about using the antenna power wire to send power on signal to the Infinity amp .......
 
Reply
Old Jun 1, 2021 | 10:25 AM
  #7 (permalink)  
dedwards0323's Avatar
Senior Member
Joined: Nov 2008
Posts: 8,471
Likes: 843
From: Upstate SC
Default Re: What did you do to your Crossfire today?

Originally Posted by ala_xfire
That is talking about using the antenna power wire to send power on signal to the Infinity amp .......
So that would power up the amp?

Right now I have that wire connected to the Blue wire in the Metra Wiring Harness. But Crutchfield states that I need to splice a wire from the Chrysler harness into that connection, if I read Crutchfield's wiring diagram correctly.
 
Reply
Old Jun 1, 2021 | 11:38 AM
  #8 (permalink)  
ala_xfire's Avatar
Senior Member
Joined: Dec 2010
Posts: 12,780
Likes: 184
From: Lineville, AL
Default Re: What did you do to your Crossfire today?


 
Reply
Old Jun 1, 2021 | 11:43 AM
  #9 (permalink)  
dedwards0323's Avatar
Senior Member
Joined: Nov 2008
Posts: 8,471
Likes: 843
From: Upstate SC
Default Re: What did you do to your Crossfire today?

Thanks - Looks like I have power going to the amplifier but not a signal. That notation from Crutchfield apparently deals with that. Little bit of re-work still required.
 
Reply
Old Jun 1, 2021 | 04:06 PM
  #10 (permalink)  
dedwards0323's Avatar
Senior Member
Joined: Nov 2008
Posts: 8,471
Likes: 843
From: Upstate SC
Default Re: What did you do to your Crossfire today?

Well, I'm giving up at this point. Sound coming through the door speakers is really good & strong. Various wiring swaps I tried didn't ever produce any sound from the subwoofers. I'll take a coupe of days to study the wiring diagrams (by the way, the wiring diagram in the 2007 Shop Manual is somewhat different than the one posted earlier) & maybe give it another shot later on. ala_xfire - Thanks for your help.
 
Reply
Old Jun 2, 2021 | 11:59 AM
  #11 (permalink)  
onehundred80's Avatar
Senior Member
Joined: Apr 2006
Posts: 25,432
Likes: 647
From: Ontario
Default Re: What did you do to your Crossfire today?

Originally Posted by dedwards0323
Well, I'm giving up at this point. Sound coming through the door speakers is really good & strong. Various wiring swaps I tried didn't ever produce any sound from the subwoofers. I'll take a coupe of days to study the wiring diagrams (by the way, the wiring diagram in the 2007 Shop Manual is somewhat different than the one posted earlier) & maybe give it another shot later on. ala_xfire - Thanks for your help.
Are you sure you are using the correct adapter?
I assume that with this radio you can use either the built in amplifier or an external amplifier as with the OEM radio. Are you sure this is the correct adapter? I would not expect to see the RCA plugs.
The speakers are on pins 1 to 8 in the B plug if you are using the same setup as the OEM radio.
You use the RCA outs, four RCA outs need eight wires, 4 + and 4 -, each plug needs a + and a -, I see only four wires and these heave to match the OEM socket to the amplifier.

Using the four RCA plugs you can get fade from side to side and front to back, I did this and the OEM woofers felt like a kick in the kidneys. You have to modify the amplifier wiring by splitting the wiring at each speaker input.
I know little about this audio wiring but yours just seems wrong to me.
 

Last edited by onehundred80; Jun 2, 2021 at 12:29 PM.
Reply
Old Jun 2, 2021 | 12:08 PM
  #12 (permalink)  
loudrango's Avatar
Joined: Apr 2018
Posts: 120
Likes: 4
From: Charlotte,NC
Default Re: What did you do to your Crossfire today?

pretty sure i used the blue/white stripe wire to turn the amp on...also did you check fader and sub output level?
 
Reply
Old Jun 2, 2021 | 06:09 PM
  #13 (permalink)  
dedwards0323's Avatar
Senior Member
Joined: Nov 2008
Posts: 8,471
Likes: 843
From: Upstate SC
Default Re: What did you do to your Crossfire today?

So the wiring harness adapter I'm using is a Metra copy more or less that I bought off eBay. So it's similar but different. But the wiring diagram for my 2007 is somewhat different than the ones in the Service Manuals that can be downloaded from the Forum. I'll attach a few documents for folks to review and hopefully you can steer me down the right path to get the OEM amplifier & subwoofers turned on.


 
Reply
Old Jun 2, 2021 | 06:20 PM
  #14 (permalink)  
dedwards0323's Avatar
Senior Member
Joined: Nov 2008
Posts: 8,471
Likes: 843
From: Upstate SC
Default Re: What did you do to your Crossfire today?

Originally Posted by loudrango
pretty sure i used the blue/white stripe wire to turn the amp on...also did you check fader and sub output level?
When I check the Fader on the new receiver, there is no sound when I switch to full Rear speakers. We probably ought to take this DIY to a separate thread elsewhere in the Forum. A little help from a Moderator, please.
 
Reply
Old Jun 2, 2021 | 08:15 PM
  #15 (permalink)  
loudrango's Avatar
Joined: Apr 2018
Posts: 120
Likes: 4
From: Charlotte,NC
Default Re: What did you do to your Crossfire today?

we'll get this figured out...i've been doing mobile audio 30+ years and was world champ in '05...something minor i'm overlooking.
 
Reply
Old Jun 2, 2021 | 08:19 PM
  #16 (permalink)  
loudrango's Avatar
Joined: Apr 2018
Posts: 120
Likes: 4
From: Charlotte,NC
Default Re: What did you do to your Crossfire today?

in your second pdf if has the blue/white stripe wire for amp turn like i mentioned...do you have that wire anywhere?
 
Reply
Old Jun 3, 2021 | 09:29 AM
  #17 (permalink)  
dedwards0323's Avatar
Senior Member
Joined: Nov 2008
Posts: 8,471
Likes: 843
From: Upstate SC
Default Re: What did you do to your Crossfire today?

Originally Posted by loudrango
in your second pdf if has the blue/white stripe wire for amp turn like i mentioned...do you have that wire anywhere?
That Blue/White Stripe wire in the harness adapter is connected to the ANT + (Blue) wire on the new stereo receiver.
 
Reply
Old Jun 5, 2021 | 12:24 PM
  #18 (permalink)  
onehundred80's Avatar
Senior Member
Joined: Apr 2006
Posts: 25,432
Likes: 647
From: Ontario
Default Re: What did you do to your Crossfire today?

Originally Posted by dedwards0323
That Blue/White Stripe wire in the harness adapter is connected to the ANT + (Blue) wire on the new stereo receiver.
I know little about this audio stuff but I think you are using the wrong adapter.
The pre-out RCA plugs should go directly to the amplifier and not into the wires that are in the OEM harness. If you want fader control front and back and left to right you need the RCA plugs.
The OEM amp is bridged left and right you need to separate them. Then get four RCA cables, cut off one ends plugs, open up the wire and separate the + and - wires and directly connect them to the amp. I did this and found you can get a kick in the kidneys from the woofers. Left to right and front to back faders work just fine.
That is my take on the situation, maybe I am wrong as I know little on the subject, but that is what I did and it worked.
You need theScosche adapter #VW01B or cut off the RCA cables on your adapter as there is not much room behind the radio.You also need four RCA cables, You have the aerial figured out. It is awkward attaching the eight wires to the amp and running them to the radio, I went directly there down the passenger side of the console and under the mat.


This is the wiring I used, it works as it should. No wires were used from the 'B' block of the plug or socket.

 

Last edited by onehundred80; Jun 5, 2021 at 02:57 PM.
Reply
Old Jun 5, 2021 | 12:35 PM
  #19 (permalink)  
Valk's Avatar
Administrator / Senior Member / Retired
Joined: Jul 2007
Posts: 18,058
Likes: 1,543
From: Aurora , ILL
Default Stereo Installation

Originally Posted by dedwards0323
When I check the Fader on the new receiver, there is no sound when I switch to full Rear speakers.
We probably ought to take this DIY to a separate thread elsewhere in the Forum. A little help from a Moderator, please.

Posts all moved here
 

Last edited by Valk; Jun 5, 2021 at 12:38 PM.
Reply
Old Jun 5, 2021 | 08:14 PM
  #20 (permalink)  
dedwards0323's Avatar
Senior Member
Joined: Nov 2008
Posts: 8,471
Likes: 843
From: Upstate SC
Default Re: Stereo Installation

Originally Posted by Valk
Posts all moved here
Thank You
 
Reply



All times are GMT -4. The time now is 12:16 AM.