another dump question
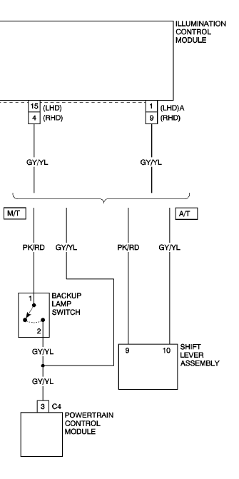
Does anyone know where the back up switch is located? I don't see it in the shifter assembly so I assume perhaps on the automatic trans somewhere? I could't even spell dumb.
Chrysler Crossfire. Manual - part 801
Says page 368.
Maybe you can scroll through better on a computer, on phone would be 2 pages at a time and that link is on page 800 lol
Says page 368.
Maybe you can scroll through better on a computer, on phone would be 2 pages at a time and that link is on page 800 lol
Thank you very much, now I know it is on the trans. Is this manual available online? I couldn't find it in the Documentation link.
Okay, that is the manual trans. I can't find anything for an automatic. There had to be somekind of switch that activates the back up lights on an automatic when shifting into reverse.
Thanks you sir, that is what I thought. I do not believe it is replaceable without replacing the shifter assembly. I'll live without back up lights.
Thread
Thread Starter
Forum
Replies
Last Post
texas t
Engine, Exhaust, Transmission and Differential
5
Feb 12, 2012 03:46 AM
stryfox
Troubleshooting & Technical Questions & Modifications
40
Jan 3, 2006 11:07 PM
Currently Active Users Viewing This Thread: 1 (0 members and 1 guests)



